意见反馈
热线电话
×
电话
服务热线
023-68058004
服务热线
13608304396
返回顶部
网站首页
关于我们
公司介绍
公司团队
发展历史
公司理念
资质荣誉
新闻动态
最新资讯
公司新闻
视频
招采公告
债权转让
房屋处置
产品中心
预拌混凝土
新产品
案例展示
智展之家
智展人
管理动态
科技苑
三会
员工天地
公司板块
金智展
盈龙祥
千旭实业
凯上锦
智展运输
联系我们
在线留言
招聘信息
联系方式
网站首页
>
新闻动态
>
新闻动态
>
招采公告
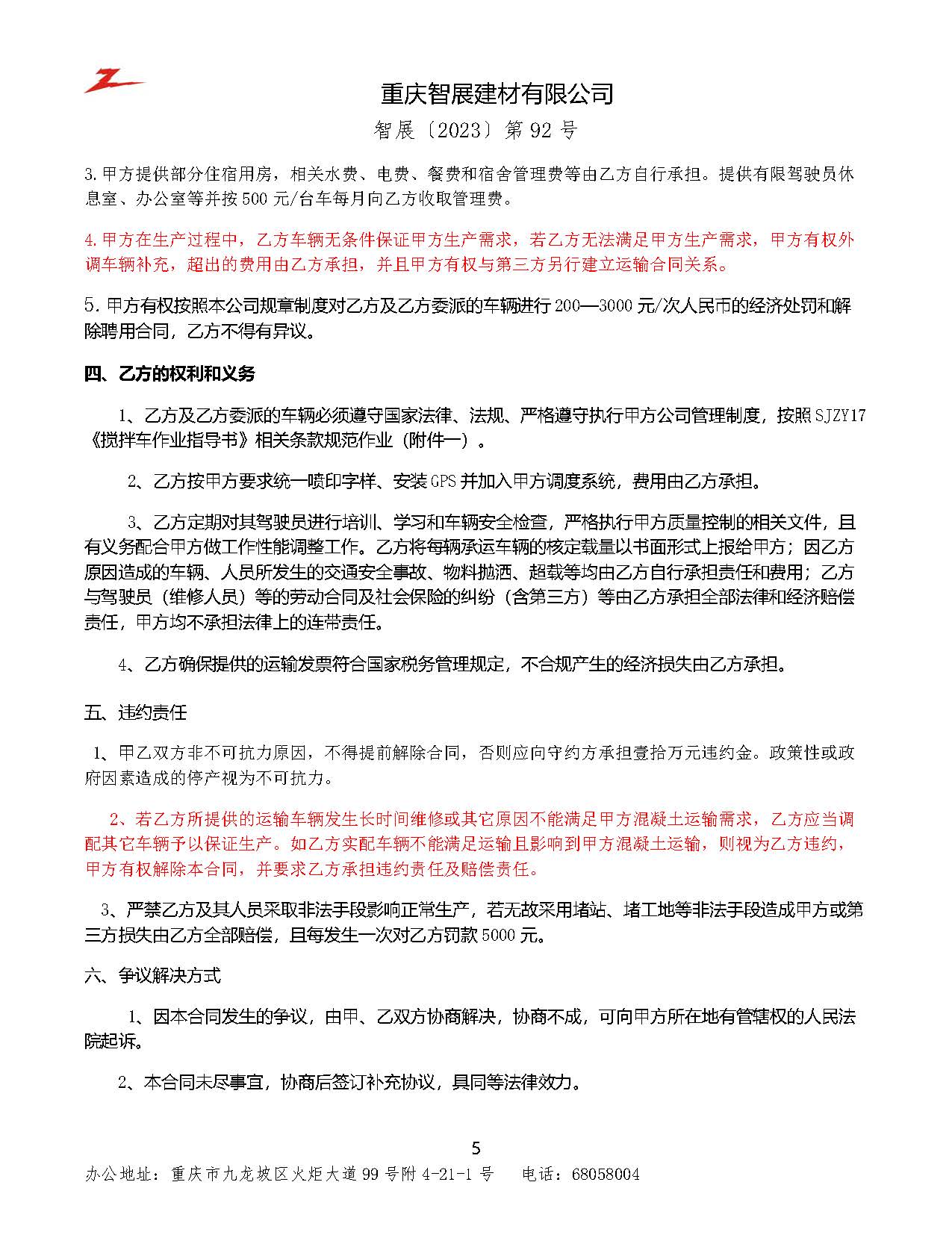
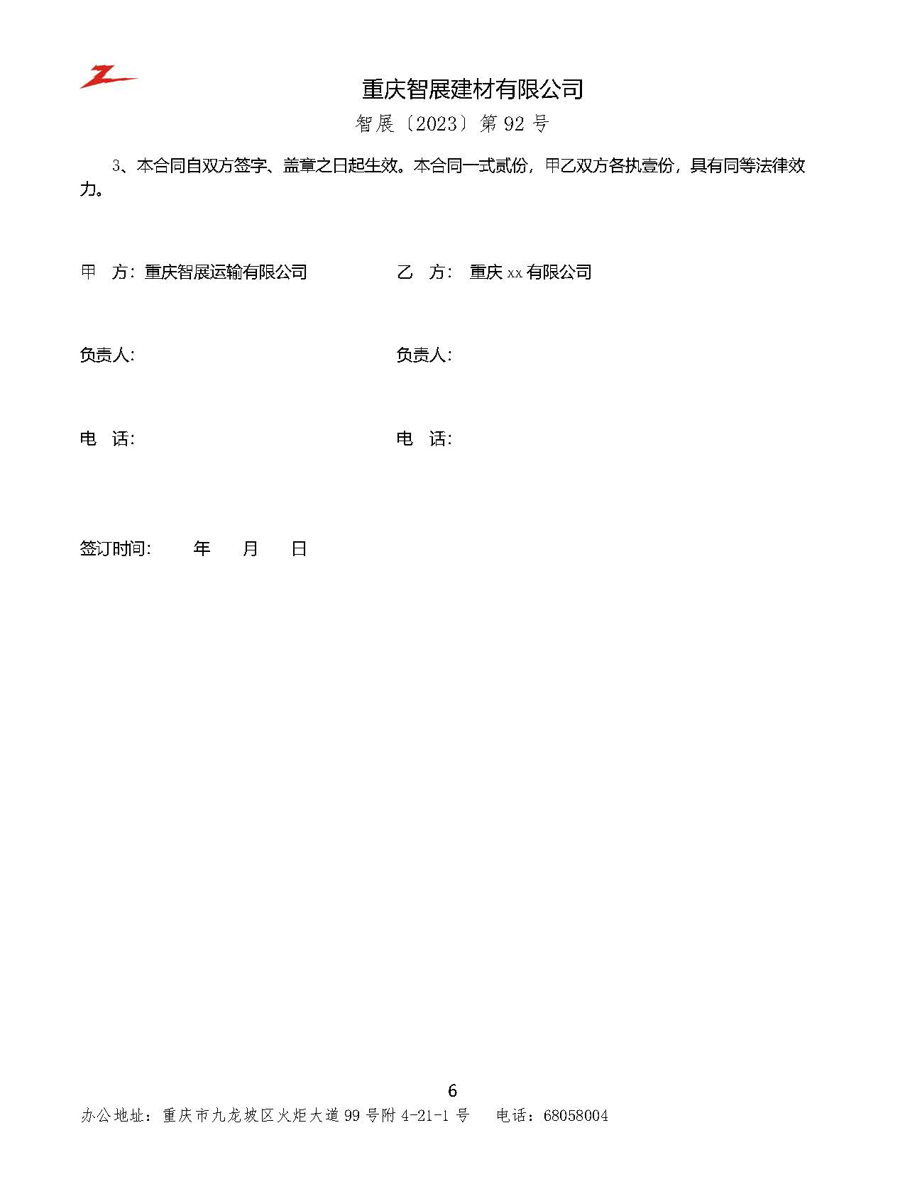
智展建材运输招标邀标书
分享到:
点击次数:196
更新时间:2023年10月16日09:50:11
【
打印此页
】
【
关闭
】
上一条:
盈龙祥公司环评预审招标书
下一条:
读《管与理》有感
发表评论
查看评论
文明上网理性发言,请遵守评论服务协议。
首页
上一页
下一页
尾页